Verbal. Gestural. Visual. Modeling. Physical.
Prompting Procedures
Progressive Time Delay
Requirements
When using this procedure, always teach 2 different behaviors and intermix trials. For example, if you are teaching reading words, teach at least two different words in a single trial.
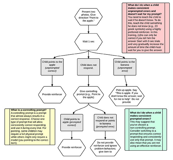
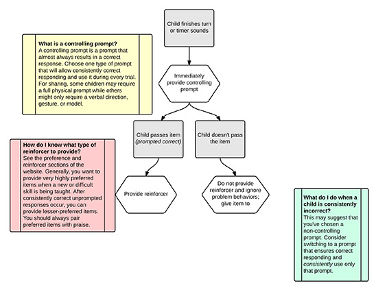
Reinforcement is required. By reinforcement, we mean something that is likely to increase the child’s motivation to respond correctly. See the Preference Assessment section if you need help identifying likely reinforcers.
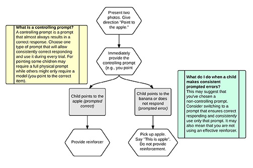
A single type of prompt is used throughout the sessions. This prompt should be behavior and child-specific and should be the least intrusive prompt that will ensure correct responding. For example, when teaching a child to point to a picture, one child might consistently respond correctly to a model prompt (she correctly touches the correct picture after the instructor does), but a different child might not respond correctly to model prompts and might require physical (hand-over-hand) prompting. Choose one prompt that will ensure correct responding for most trials, based on what you know about the child. Use that prompt consistently.
Using PTD during Mass Discrete Trials
Early Sessions (0 second sessions)
- The adult puts 3 pictures on the floor in front of the child.
- She provides a direction “Point to the apple” and immediately shows the child the correct picture.
- When the child touches the apple (Prompted Correct), the adult provides reinforcement.
- If the child doesn’t touch the apple (Prompted Error), the adult provides very brief corrective feedback (“This is the apple”)
Later Sessions (Delay sessions)
- The adult puts 3 pictures on the floor in front of the child.
- She provides a direction “Point to the banana” and waits 1 second.
- If the child responds correctly, the adult provides reinforcement. (Unprompted Correct)
- If the child responds incorrectly, she shows the child the correct photo and gives very brief corrective feedback (“This is the banana”) (Unprompted Error)
- If the child doesn’t respond, she shows the child the correct picture. When the child touches the apple, the adult provides reinforcement (Prompted Correct).
- If the child doesn’t touch the apple even after the prompt (Prompted Error), consider using a prompt that gives the child more information.
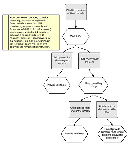
Note: After 1 session using a 1 second wait, move to a 2 second wait, then a 3 second wait, then a 4 second wait…
Note: If a child responds with many Unprompted Errors, go back to 0 second sessions
Using PTD during Turn Taking
Early Sessions (0-second Sessions)
- The adult sets up the opportunity to take a turn by giving access to an item (e.g., preferred toy) and setting a time for a short period of time (e.g., 45 seconds) or by giving access to an item where taking turns can be naturally occurring (e.g., a puzzle; each child puts in a piece and passes the item).
- When the timer sounds (or the child finishes his turn), the adult immediately assists the child in passing the item (Prompted Correct) and then provides reinforcement.
- If the child resists (Prompted Error), ensure partner gets a turn and ignore other behaviors.
Later Sessions (Delay Sessions)
- The adult sets up the opportunity to take a turn by giving access to an item (e.g., preferred toy) and setting a time for a short period of time (e.g., 45 seconds) or by giving access to an item where taking turns can be naturally occurring (e.g., a puzzle; each child puts in a piece and passes the item).
- When the timer sounds (or the child finishes his turn), the adult waits 1 second.
- If the child responds correctly, the adult provides reinforcement. (Unprompted Correct)
- If the child does not pass the toy, the adult provides the prompt (Prompted Correct).
- If the child resists, (Prompted Error), ensure partner gets a turn and ignore other behaviors.
Note: After 1 session using a 1 second wait, move to a 2 second wait, then a 3 second wait, then a 4 second wait…
Note: If a child responds with many Prompted Errors, consider using a different item, decreasing wait time, or finding a more preferred reinforcer
Additional Resources
- The National Professional Development Center on Autism Spectrum Disorders
- Heckaman, K.A., Alber S.R., & Hooper, S. (1998). A comparison of least-to-most prompts and progressive time day on the disruptive behavior of students with autism. Journal of Behavioral Education 8(2). 171-201.
- Taylor, B.A., & Harris, S.L. (1995). Teaching children with autism to seek information: Acquisition of novel information and generalization of responding. Journal of Applied Behavior Analysis, 28, 3-14.
- Venn, M.L., Wolery, M., Werts, M., Morris, M.G., & Morris, A. (1993). Embedding instruction in art activities to teach preschoolers with disabilities to imitate their peers. Early Childhood Research Quarterly, 8, 277-294.
Data Sheets and Other Documents:
Progressive Time Delay: Cheat Sheet
Progressive Time Delay: Data Sheet (Discrete Skills, Up to 3 Children)
Progressive Time Delay: Data Sheet (Chained Skills, 1 Child)
To cite this page (APA 6th edition):
- Ledford, J.R., Chazin, K.T., Maupin, T.N. (2016). Progressive time delay. In Evidence-based instructional practices for young children with autism and other disabilities. Retrieved from http://ebip.vkcsites.org/progressive-time-delay
System of Least Prompts
System of Least Prompts is a
prompting procedure that uses different levels of prompts to promote learning of skills by children with and without disabilities. When using this procedure, you always start by allowing a child to respond independently. If the child doesn’t respond correctly, you give a non-controlling prompt (a little assistance). If the student still doesn’t respond correctly, you give a controlling prompt (a lot of assistance). SLP has been used to teach a variety of skills, including play skills, academic skills, and conversation behaviors for students with severe to mild disabilities and children without disabilities. It is often less efficient than errorless procedures like Progressive Time Delay.
Requirements
Reinforcement is required. By reinforcement, we mean something that is likely to increase the child’s motivation to respond correctly. See the Preference Assessment section if you need help identifying likely reinforcers.
Multiple types of prompts (at least two levels) are used for each opportunity to respond. Prompts should be behavior and child-specific. Choose at least two types of prompts, one that provides only a little assistance (non-controlling prompt), and one that will ensure correct responding for most trials (controlling prompt), based on what you know about the child. For every opportunity, first give the student a chance to answer on his/her own, then give the non-controlling prompt, and if necessary, the controlling prompt.
SLP during massed discrete trials
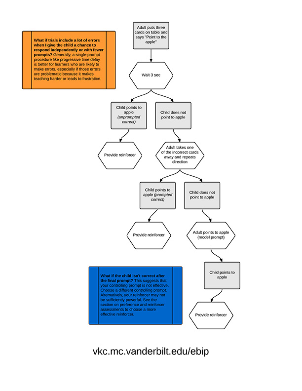
For all sessions, the trial begins when the adult puts 3 pictures on the floor in front of the child.
• Level 1 (Independent): The adult provides a direction “Point to the apple”. If the child points to the apple (Unprompted Correct), the adult provides reinforcement. If the child doesn’t point to the apple, the adult goes to the next level of prompting.
• Level 2 (Non-controlling prompt): The adult takes away one of the two incorrect pictures and repeats the direction. If the child touches the apple (Prompted Correct), the adult provides reinforcement. If the child doesn’t point to the apple, the adult goes to the next level of prompting.
• Level 3 (Controlling prompt): The adult models pointing to the apple and repeats the direction. If the child touches the apple (Prompted Correct), the adult provides reinforcement. If the child doesn’t point to the apple (Unprompted Error), the trial is over.
Note: If a child responds with many Unprompted Errors at Level 3, you may need to choose a different prompt that provides more assistance (e.g., a hand-over-hand prompt) or provide a more powerful reinforcer.
SLP during pretend play
For all sessions, the adult sets up the opportunity to engage in pretend play by providing a variety of materials (e.g., babies, spoons, bowls, pans, bottles, stove, washcloths). The child picks up a doll but does not engage in a pretend behavior. The adult picks up a similar doll and models rocking the baby to sleep.
• Level 1 (Independent): If the child imitates the model, the adult provides reinforcement. (Unprompted Correct). If the child doesn’t imitate the model, the adult moves to Level 2.
• Level 2 (Non-controlling prompt): The adult says “You rock the baby” and repeats the model (Prompted Correct). If the child doesn’t imitate the model, the adult moves to Level 3.
• Level 3 (Controlling prompt): The adult provides physical guidance and provides reinforcement when the child rocks the baby (Prompted Correct).
Note: If a child responds with many Unprompted Errors at Level 3, you may need to choose a more powerful reinforcer.
Additional Resources
- The National Professional Development Center on Autism Spectrum Disorders
- VCU Autism Center for Excellence
- System of Least Prompts: University of Nevada Reno
- Barton, E.E. & Pavilanis, Rachel (2012). Teaching pretend play to young children with autism. Young Exceptional Children 15(1), 5-17.
- West, E. A., & Billingsley, F. (2005). Improving the system of least prompts: A comparison of procedural variations. Education and Training in Developmental Disabilities, 40(2), 131-144.
Data Sheets and Other Documents:
System of Least Prompts: Cheat Sheet
System of Least Prompts: Data Sheet (Discrete Skill #1)
System of Least Prompts: Data Sheet (Discrete Skill #2)
System of Least Prompts: Data Sheet (Chained Skill)
System of Least Prompts: Trial Planner
To cite this page (APA 6th edition):
- Ledford, J.R. & Chazin, K.T. (2016). System of least prompts. In Evidence-based instructional practices for young children with autism and other disabilities. Retrieved from http://ebip.vkcsites.org/system-of-least-prompts
Graduated Guidance
Graduated Guidance is a procedure designed to teach behaviors which require physical assistance. Graduated guidance has been well-studied for improving chained motor behaviors, such as self-help and leisure skills. When implementing this procedure, you should use your best judgment on a moment-by-moment basis as to how much physical assistance is required by the child. As the child needs less help, you fade the prompt over time. At first, the child may need more intrusive assistance, such as full physical prompting, but later may need less physical assistance (e.g., light touch on the elbow). As the child continues to learn and become more competent, the adult should only provide assistance when the child is not performing independently, but should still shadow the learner’s movements, always ready to provide more assistance if needed. You may consider pairing verbal directions with each prompt to teach the child verbal labels related to the behavior.
Requirements
When using this procedure, it is important to pay close attention to the child’s movements and immediately provide a more intrusive physical prompt if the learner begins to make an error.
Always provide verbal praise for both prompted and unprompted behaviors performed by the child, as the task is being completed. After the task is completed, be sure to reinforce the child’s behavior. See the Preference Assessment section if you need help identifying likely reinforcers.
When should you use graduated guidance?
Examples of skills where you might use this procedure include:
– Hand washing
– Feeding
– Tooth brushing
– Fine motor tasks (e.g., writing, stringing beads)
– Street crossing
– Transitioning
If you are teaching a discrete behavior (e.g., touching a picture) or verbal behavior (e.g., naming letters), you should use a different prompting procedure (see Progressive Time Delay or System of Least Prompts)
Additional Resources
- The National Professional Development Center on Autism Spectrum Disorders
- Akmanoglu, N., Yanardag, M., & Batu, E. S. (2014). Comparing video modeling and graduated guidance together and video modeling alone for teaching role playing skills to children with autism. Education and Training in Autism and Developmental Disabilities, 49(1), 17-31.
- Denny, M., Marchand-Martella, N., & Martella,R.C. (2000). Using parent-delivered
graduated guidance to teach functional living skills to a child with cri du chat syndrome. Education and Treatment of Child (ETC), 23(4), 441-454. - Patterson, J., Rodriguez, B., & Dale, P. (2013). “Response to Dynamic Language Tasks Among Typically Developing Latino Preschool Children With Bilingual Experience.” American Journal of Speech-Language Pathology, 22(1), 103-112.
- Wilder, D. A., Atwell, J., & Wine, B. (2006). The effects of varying levels of treatment integrity on child compliance during treatment with a three-step prompting procedure. Journal of Applied Behavior Analysis,39(3), 369-73.
To cite this page (APA 6th edition):
- Morales, V.A., Ledford, J.R., & Chazin, K.T. (2016). Graduated guidance. In Evidence-based instructional practices for young children with autism and other disabilities. Retrieved from http://ebip.vkcsites.org/graduated-guidance
Other Procedures
Simultaneous Prompting, Most-to-Least Prompting, and “No No” Prompting are three other prompting strategies that can be used to promote learning of skills by children with and without disabilities. Prior to using any of these strategies, you must first identify a potential reinforcer. By reinforcer, we mean something that is likely to increase the child’s motivation to respond correctly. See the Preference Assessment section if you need help identifying likely reinforcers. These strategies, though shown by some research to be effective strategies for teaching children new skills, each have drawbacks that may make them less effective or efficient than other prompting strategies. See the Progressive Time Delay and System of Least Prompts sections for alternative prompting strategies.
Simultaneous Prompting
Simultaneous Prompting is a prompting procedure that uses a consistent controlling prompt during instructional trials (teaching trials), and no prompts during probe trials (assessment trials).
For every instructional trial, you give the task direction, and then immediately give the controlling prompt. The controlling prompt is any prompt that consistently results in a prompted correct response, based on what you know about the child. Immediately after the prompted correct response, praise the response and provide a reinforcer. For example, if a teacher is teaching a child to wave to his peer, the teacher might say, “Wave to your friend!” and immediately provide a full physical prompt (i.e., hand-over-hand prompting) to ensure the child waves to his peer. To reinforce this response, the teacher might then provide the child with his favorite toy.
For every pre-determined number of sessions (e.g., every other session), you present probe trials. During probe trials, you give the same task direction, and then provide no prompts, i.e., wait to see if the child engages in the correct response. If the child responds correctly, praise the response and provide a reinforcer. If the child does not respond or responds incorrectly, simply end the trial without providing any consequences. Using the example above, during a probe trial, the teacher would say, “Wave to your friend!” and wait to see what the child does. If the child waves, the teacher might praise the child and give him his favorite toy. If the child does not respond or responds incorrectly (e.g., claps his hand), the teacher would simply end the trial. Thus, during instructional sessions, teaching occurs and during probe sessions, you simply test whether the child is able to do the behavior without teaching.
Although Simultaneous Prompting has been shown in research to be an effective way to teach children new skills, the alternation between instructional and probe sessions may be confusing for the child, as she may not know when she will be prompted to respond correctly and when she will be required to respond independently. Further, the child may make errors during probe trials, which prevents her from responding correctly and accessing reinforcement. We recommend using errorless prompting strategies (e.g., Progressive Time Delay, System of Least Prompts) to minimize the number of errors made by the child.
Most-to-least Prompting
Most-to-Least Prompting (MTL) is a prompting procedure that uses different levels of prompts to promote learning of skills by children with and without disabilities. When using this procedure, you always begin by providing the most intrusive prompt (i.e., a prompt that consistently results in a prompted correct response, based on what you know about the child). You systematically change prompts to provide less and less assistance until prompts are removed entirely. The child’s behavior is considered mastered when the child is able to correctly and consistently respond independently.
Multiple types of prompts (at least two levels) are used across instruction, though only one prompt will be used during each instructional trial. Prompts should be behavior and child-specific. Choose at least two types of prompts, one that ensures correct responding for most trials (controlling prompt), and one or more prompts that provide only a little assistance (non-controlling prompt), based on what you know about the child. When using this procedure, you always start by providing the most intrusive prompt that will consistently result in a correct response. Once the child consistently responds correctly following your prompt, begin using a lesser prompt. Continue this process until you provide no prompts at all, and the child responds consistently and correctly for most or all trials.
For example, when teaching a child that she must go to the sink after going potty, a teacher might begin by using physical prompting (i.e., physically directing the child toward the sink). After the child consistently goes to the sink following physical prompting, the teacher might point to the sink after the child exits the bathroom. After the child consistently and correctly responds to the teacher pointing to the sink, the teacher might move to the “independent” level of responding. If the child responds correctly and consistently, the behavior would be considered mastered. If the child does not respond correctly and consistently, the teacher would return to pointing for several more trials, and then again move to the “independent” level of responding.
Although MTL prompting has been shown in research to be an effective way to teach children new skills, there are no clear guidelines for when to change from more intrusive to less intrusive prompts. Further, there is no way to assess whether the child has independently mastered the skill prior to systematically fading the prompts entirely. For example, a child might be able to respond correctly and independently after only a few trials with the most intrusive prompt, but it may be days or weeks before the child is permitted to demonstrate independent responding. Progressive Time Delay and System of Least Prompts may be more efficient prompting strategies to teach children new skills.
"No No" Prompting
“No No” Prompting is a prompting procedure in which the teacher presents the same trial up to three consecutive times.
When using “No No” Prompting, you begin by providing the task direction. If the child responds correctly, praise the response and provide the reinforcer. You do not repeat the task direction. However, if the child does not respond or responds incorrectly, you say “No” or “Try again,” and repeat the task direction a second time. If the child responds correctly on this second trial, then praise the response, provide the reinforcer, and do not repeat the task direction. However, if the child does not respond or responds incorrectly, you say “No” or “Try again,” and repeat the task direction a third time. During this third trial, after repeating the task direction, you immediately give the controlling prompt. The controlling prompt is any prompt that consistently results in a prompted correct response, based on what you know about the child. Immediately after the prompted correct response, praise the response and provide a reinforcer. For example, if you were teaching a child to name photographs of preferred objects and you were teaching “blocks” and “crayons”, you might hold up a photo of crayons and say “What’s this?” If the child said “blocks”, you would say “No, what’s this?” and hold up the photo a second time. If the child said “blocks” again, you would say “No, what’s this? Crayons” while holding up the photo a third time.
Although “No No” Prompting may be an effective way to teach children new skills, a child may make up to two errors before responding correctly and receiving reinforcement. This may frustrate or confuse the child. This may lessen his motivation to respond, or even punish responding. We recommend using errorless prompting strategies (e.g., Progressive Time Delay, System of Least Prompts) to minimize the number of errors the child makes and to increase the number of times the child will respond correctly and access his or her reinforcer.
Additional Resources
- The National Professional Development Center on Autism Spectrum Disorders
- Çelik, S., & Vuran, S. (2014). Comparison of direct instruction and simultaneous prompting procedure on teaching concepts to individuals with intellectual disability. Education and Training in Autism and Developmental Disabilities, 49(1), 127-144.
- Kurt, O., & Tekin-Iftar, E. (2008). A comparison of constant time delay and simultaneous prompting within embedded instruction on teaching leisure skills to children with autism. Topics in Early Childhood Special Education, 28(1), 53-64.
- Leaf, J. B., Oppenheim-Leaf, M., Dotson, W. H., Johnson, V. A., Courtemanche, A. B., Sheldon, J. B., & Sherman, J. A. (2011). Effects of no-no prompting on teaching expressive labeling of facial expressions to children with and without a pervasive developmental disorder. Education and Training in Autism and Developmental Disabilities, 46(2), 186-203.
- Leaf, J.B., Leaf, R., Taubman, M., Et Al. (2013). Comparison of flexible prompt fading to error correction for children with autism spectrum disorder. Journal of Developmental and Physical Disabilities 26 (2), 203-224.
- Morse, T. E. & Shuster, J. W. (2004). Simultaneous prompting: A review of the literature. Education and Treaining in Developmental Disabilities 39(2), 153-168.
- Redhair, E. I., McCoy, K. M., Zucker, S. H., Mathur, S. R., & Caterino, L. (2013). Identification of printed nonsense words for an individual with autism: A comparison of constant time delay and stimulus fading. Education and Training in Autism and Developmental Disabilities, 48(3), 351-362.
- Reichow, B., & Wolery, M. (2009). Comparison of everyday and every-fourth-day probe sessions with the simultaneous prompting procedure. Topics in Early Childhood Special Education, 29(2), 79-89. doi:http://dx.doi.org/10.1177/0271121409337885
- Waugh, R.E., Alberto, P.A., & Fredrick, L.D. (2011). Simultaneous Prompting: An Instructional Strategy for Skill Acquisition. Education & Training in Autism & Developmental Disabilities, 46(4), 528-543.
To cite this page (APA 6th edition):
- Chazin, K.T. & Ledford, J.R. (2016). Other prompting procedures. In Evidence-based instructional practices for young children with autism and other disabilities. Retrieved from http://ebip.vkcsites.org/other-procedures
