System of Least Prompts
Overview
System of Least Prompts is a prompting procedure that uses different levels of prompts to promote learning of skills by children with and without disabilities. When using this procedure, you always start by allowing a child to respond independently. If the child doesn’t respond correctly, you give a non-controlling prompt (a little assistance). If the student still doesn’t respond correctly, you give a controlling prompt (a lot of assistance). SLP has been used to teach a variety of skills, including play skills, academic skills, and conversation behaviors for students with severe to mild disabilities and children without disabilities. It is often less efficient than errorless procedures like Progressive Time Delay.
Requirements
Reinforcement is required. By reinforcement, we mean something that is likely to increase the child’s motivation to respond correctly. See the Preference Assessment section if you need help identifying likely reinforcers.
Multiple types of prompts (at least two levels) are used for each opportunity to respond. Prompts should be behavior and child-specific. Choose at least two types of prompts, one that provides only a little assistance (non-controlling prompt), and one that will ensure correct responding for most trials (controlling prompt), based on what you know about the child. For every opportunity, first give the student a chance to answer on his/her own, then give the non-controlling prompt, and if necessary, the controlling prompt.
SLP during massed discrete trials (i.e., several consecutive trials):
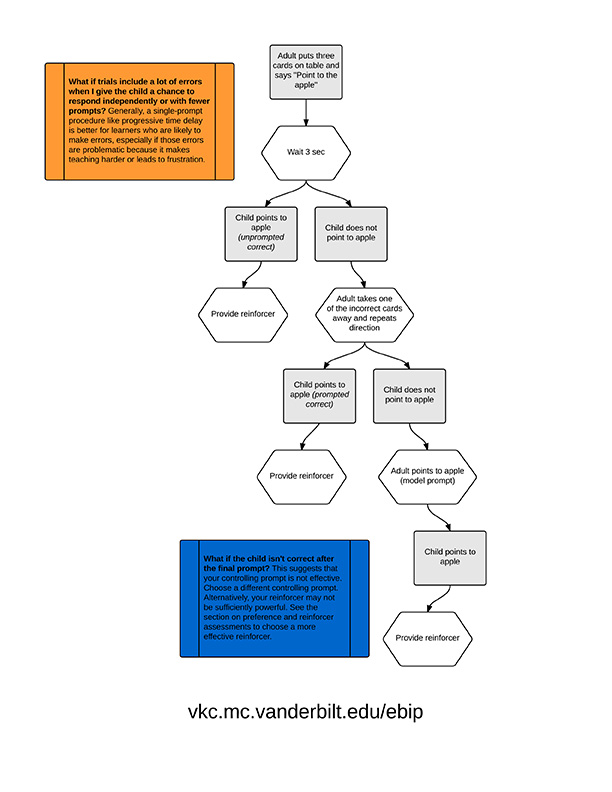
For all sessions, the trial begins when the adult puts 3 pictures on the floor in front of the child.
• Level 1 (Independent): The adult provides a direction “Point to the apple”. If the child points to the apple (Unprompted Correct), the adult provides reinforcement. If the child doesn’t point to the apple, the adult goes to the next level of prompting.
• Level 2 (Non-controlling prompt): The adult takes away one of the two incorrect pictures and repeats the direction. If the child touches the apple (Prompted Correct), the adult provides reinforcement. If the child doesn’t point to the apple, the adult goes to the next level of prompting.
• Level 3 (Controlling prompt): The adult models pointing to the apple and repeats the direction. If the child touches the apple (Prompted Correct), the adult provides reinforcement. If the child doesn’t point to the apple (Unprompted Error), the trial is over.
Note: If a child responds with many Unprompted Errors at Level 3, you may need to choose a different prompt that provides more assistance (e.g., a hand-over-hand prompt) or provide a more powerful reinforcer.
SLP during a pretend play session:
For all sessions, the adult sets up the opportunity to engage in pretend play by providing a variety of materials (e.g., babies, spoons, bowls, pans, bottles, stove, washcloths). The child picks up a doll but does not engage in a pretend behavior. The adult picks up a similar doll and models rocking the baby to sleep.
• Level 1 (Independent): If the child imitates the model, the adult providesreinforcement. (Unprompted Correct). If the child doesn’t imitate the model, the adult moves to Level 2.
• Level 2 (Non-controlling prompt): The adult says “You rock the baby” and repeats the model (Prompted Correct). If the child doesn’t imitate the model, the adult moves to Level 3.
• Level 3 (Controlling prompt): The adult provides physical guidance and provides reinforcement when the child rocks the baby (Prompted Correct).
Note: If a child responds with many Unprompted Errors at Level 3, you may need to choose a more powerful reinforcer.
Where can I find additional information regarding System of Least Prompts?
- The National Professional Development Center on Autism Spectrum Disorders
- VCU Autism Center for Excellence
- System of Least Prompts: University of Nevada Reno
Barton, E. E., & Pavilanis, R. (2012). Teaching pretend play to young children with autism. Young Exceptional Children, 15(1), 5–17. https://doi.org/10.1177/1096250611435366
West, E. A., & Billingsley, F. (2005). Improving the system of least prompts: A comparison of procedural variations. Education and Training in Developmental Disabilities, 40(2), 131–144.
Data Sheets and Other Documents:
System of Least Prompts: Cheat Sheet
System of Least Prompts: Data Sheet (Discrete Skill #1)
System of Least Prompts: Data Sheet (Discrete Skill #2)
System of Least Prompts: Data Sheet (Chained Skill)
System of Least Prompts: Trial Planner
To cite this page (APA 7th edition):
Ledford, J. R., & Chazin, K. T. (2016). System of least prompts. Evidence-based instructional practices for young children with autism and other disabilities. http://ebip.vkcsites.org/system-of-least-prompts
