Progressive Time Delay
Overview
Progressive Time Delay (PTD) is a procedure designed to result in errorless
(or near-errorless) learning of skills by children with and without disabilities. When using this procedure, you initially provide the child with a prompt to ensure he or she is engaging in the correct behavior. Then, you gradually insert time between the direction (or other cue) and the prompt, to give the child time to correctly respond on their own. PTD has been used to teach a variety of skills, including pre-academic and academic skills (reading words, answering math facts, pointing to the correct picture) for students with severe to mild disabilities and children without disabilities.
Requirements
When using this
procedure, always teach 2 different behaviors and intermix trials. For example, if you are teaching reading words, teach at least two different words in a single trial.
Reinforcement is required. By reinforcement, we mean something that is likely to increase the child’s motivation to respond correctly. See the Preference Assessment section if you need help identifying likely reinforcers.
A single type of prompt is used throughout the sessions. This prompt should be behavior and child-specific and should be the least intrusive prompt that will ensure correct responding. For example, when teaching a child to point to a picture, one child might consistently respond correctly to a model prompt (she correctly touches the correct picture after the instructor does), but a different child might not respond correctly to model prompts and might require physical (hand-over-hand) prompting. Choose one prompt that will ensure correct responding for most trials, based on what you know about the child. Use that prompt consistently.
Using PTD during massed discrete trials (i.e., several consecutive trials):
Early Sessions (0-second sessions):
- The adult puts 3 pictures on the floor in front of the child.

- She provides a direction “Point to the apple” and immediately shows the child the correct picture.
- When the child touches the apple (Prompted Correct), the adult provides reinforcement.
- If the child doesn’t touch the apple (Prompted Error), the adult provides very brief corrective feedback (“This is the apple”)
Later Sessions (Delay sessions):
- The adult puts 3 pictures on the floor in front of the child.
- She provides a direction “Point to the banana” and waits 1 second.
- If the child responds correctly, the adult provides reinforcement. (Unprompted Correct)
- If the child responds incorrectly, she shows the child the correct photo and
gives very brief corrective feedback (“This is the banana”) (Unprompted Error) - If the child doesn’t respond, she shows the child the correct picture. When the child touches the apple, the adult provides reinforcement (Prompted Correct).
- If the child doesn’t touch the apple even after the prompt (Prompted Error), consider using a prompt that gives the child more information.
Note: After 1 session using a 1 second wait, move to a 2 second wait, then a 3 second wait, then a 4 second wait…
Note: If a child responds with many Unprompted Errors, go back to 0 second sessions
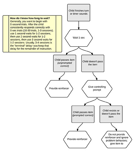
Using PTD during turn-taking:
Early Sessions (0-second sessions):
- The adult sets up the opportunity to take a turn by giving access to an item (e.g.,
preferred toy) and setting a time for a short period of time (e.g., 45 seconds) or by giving access to an item where taking turns can be naturally occurring (e.g., a puzzle; each child puts in a piece and passes the item). - When the timer sounds (or the child finishes his turn), the adult immediately assists the child in passing the item (Prompted Correct) and then provides reinforcement.
- If the child resists (Prompted Error), ensure partner gets a turn and ignore other behaviors.
Later Sessions (Delay sessions):
- The adult sets up the opportunity to take a turn by giving access to an item (e.g.,
preferred toy) and setting a time for a short period of time (e.g., 45 seconds) or by giving access to an item where taking turns can be naturally occurring (e.g., a puzzle; each child puts in a piece and passes the item). - When the timer sounds (or the child finishes his turn), the adult waits 1 second.
- If the child responds correctly, the adult provides reinforcement. (Unprompted Correct)
- If the child does not pass the toy, the adult provides the prompt (Prompted Correct).
- If the child resists, (Prompted Error), ensure partner gets a turn and ignore other behaviors.
Note: After 1 session using a 1 second wait, move to a 2 second wait, then a 3 second wait, then a 4 second wait…
Note: If a child responds with many Prompted Errors, consider using a different item, decreasing wait time, or finding a more preferred reinforcer
Where can I find additional resources regarding Progressive Time Delay?
The National Professional Development Center on Autism Spectrum Disorders- Heckaman, K.A., Alber S.R., & Hooper, S. (1998). A comparison of least-to-most prompts and progressive time day on the disruptive behavior of students with autism. Journal of Behavioral Education 8(2). 171-201.
- Taylor, B.A., & Harris, S.L. (1995). Teaching children with autism to seek information: Acquisition of novel information and generalization of responding. Journal of Applied Behavior Analysis, 28, 3-14.
- Venn, M.L., Wolery, M., Werts, M., Morris, M.G., & Morris, A. (1993). Embedding instruction in art activities to teach preschoolers with disabilities to imitate their peers. Early Childhood Research Quarterly, 8, 277-294.
Data Sheets and Other Documents:
Progressive Time Delay: Cheat Sheet
Progressive Time Delay: Data Sheet (Discrete Skills, Up to 3 Children)
Progressive Time Delay: Data Sheet (Chained Skills, 1 Child)
To cite this page (APA 6th edition):
- Ledford, J.R., Chazin, K.T., Maupin, T.N. (2016). Progressive time delay. In Evidence-based instructional practices for young children with autism and other disabilities. Retrieved from http://ebip.ledfordlab.org/progressive-time-delay
